Appearance
Plugin Development
Plugins Overview
A Rollup plugin is an object with one or more of the properties, build hooks, and output generation hooks described below, and which follows our conventions. A plugin should be distributed as a package which exports a function that can be called with plugin specific options and returns such an object.
Plugins allow you to customise Rollup's behaviour by, for example, transpiling code before bundling, or finding third-party modules in your node_modules folder. For an example on how to use them, see Using plugins.
A List of Plugins may be found at github.com/rollup/awesome. If you would like to make a suggestion for a plugin, please submit a Pull Request.
A Simple Example
The following plugin will intercept any imports of virtual-module without accessing the file system. This is for instance necessary if you want to use Rollup in a browser. It can even be used to replace entry points as shown in the example.
js
// rollup-plugin-my-example.js
export default function myExample () {
return {
name: 'my-example', // this name will show up in warnings and errors
resolveId ( source ) {
if (source === 'virtual-module') {
return source; // this signals that rollup should not ask other plugins or check the file system to find this id
}
return null; // other ids should be handled as usually
},
load ( id ) {
if (id === 'virtual-module') {
return 'export default "This is virtual!"'; // the source code for "virtual-module"
}
return null; // other ids should be handled as usually
}
};
}
// rollup.config.js
import myExample from './rollup-plugin-my-example.js';
export default ({
input: 'virtual-module', // resolved by our plugin
plugins: [myExample()],
output: [{
file: 'bundle.js',
format: 'es'
}]
});
Conventions
- Plugins should have a clear name with
rollup-plugin-prefix. - Include
rollup-pluginkeyword inpackage.json. - Plugins should be tested. We recommend mocha or ava which support Promises out of the box.
- Use asynchronous methods when it is possible, e.g.
fs.readFileinstead offs.readFileSync. - Document your plugin in English.
- Make sure your plugin outputs correct source mappings if appropriate.
- If your plugin uses 'virtual modules' (e.g. for helper functions), prefix the module ID with
\0. This prevents other plugins from trying to process it.
Properties
name
Type: string
The name of the plugin, for use in error messages and warnings.
构建时的钩子函数
To interact with the build process, your plugin object includes "hooks". Hooks are functions which are called at various stages of the build. Hooks can affect how a build is run, provide information about a build, or modify a build once complete. There are different kinds of hooks:
async: The hook may also return a Promise resolving to the same type of value; otherwise, the hook is marked assync.first: If several plugins implement this hook, the hooks are run sequentially until a hook returns a value other thannullorundefined.sequential: If several plugins implement this hook, all of them will be run in the specified plugin order. If a hook isasync, subsequent hooks of this kind will wait until the current hook is resolved.parallel: If several plugins implement this hook, all of them will be run in the specified plugin order. If a hook isasync, subsequent hooks of this kind will be run in parallel and not wait for the current hook.
Instead of a function, hooks can also be objects. In that case, the actual hook function (or value for banner/footer/intro/outro) must be specified as handler. This allows you to provide additional optional properties that change hook execution:
order: "pre" | "post" | null
If there are several plugins implementing this hook, either run this plugin first ("pre"), last ("post"), or in the user-specified position (no value ornull).jsexport default function resolveFirst() { return { name: 'resolve-first', resolveId: { order: 'pre', handler(source) { if (source === 'external') { return { id: source, external: true } } return null } } } }If several plugins use
"pre"or"post", Rollup runs them in the user-specified order. This option can be used for all plugin hooks. For parallel hooks, it changes the order in which the synchronous part of the hook is run.sequential: boolean
Do not run this hook in parallel with the same hook of other plugins. Can only be used forparallelhooks. Using this option will make Rollup await the results of all previous plugins, then execute the plugin hook, and then run the remaining plugins in parallel again. E.g. when you have pluginsA,B,C,D,Ethat all implement the same parallel hook and the middle pluginChassequential: true, then Rollup will first runA + Bin parallel, thenCon its own, thenD + Ein parallel.This can be useful when you need to run several command line tools in different
writeBundlehooks that depend on each other (note that if possible, it is recommended to add/remove files in the sequentialgenerateBundlehook, though, which is faster, works with pure in-memory builds and permits other in-memory build plugins to see the files). You can combine this option withorderfor additional sorting.jsimport { resolve } from 'node:path' import { readdir } from 'node:fs/promises' export default function getFilesOnDisk() { return { name: 'getFilesOnDisk', writeBundle: { sequential: true, order: 'post', async handler({ dir }) { const topLevelFiles = await readdir(resolve(dir)) console.log(topLevelFiles) } } } }
Build hooks are run during the build phase, which is triggered by rollup.rollup(inputOptions). They are mainly concerned with locating, providing and transforming input files before they are processed by Rollup. The first hook of the build phase is options, the last one is always buildEnd. If there is a build error, closeBundle will be called after that.
Additionally, in watch mode the watchChange hook can be triggered at any time to notify a new run will be triggered once the current run has generated its outputs. Also, when watcher closes, the closeWatcher hook will be triggered.
See Output Generation Hooks for hooks that run during the output generation phase to modify the generated output.
buildEnd
Type: (error?: Error) => void
Kind: async, parallel
Previous Hook: moduleParsed, resolveId or resolveDynamicImport.
Next Hook: outputOptions in the output generation phase as this is the last hook of the build phase.
Called when rollup has finished bundling, but before generate or write is called; you can also return a Promise. If an error occurred during the build, it is passed on to this hook.
buildStart
Type: (options: InputOptions) => void
Kind: async, parallel
Previous Hook: options
Next Hook: resolveId to resolve each entry point in parallel.
Called on each rollup.rollup build. This is the recommended hook to use when you need access to the options passed to rollup.rollup() as it takes the transformations by all options hooks into account and also contains the right default values for unset options.
closeWatcher
Type: () => void
Kind: async, parallel
Previous/Next Hook: This hook can be triggered at any time both during the build and the output generation phases. If that is the case, the current build will still proceed but no new watchChange events will be triggered ever.
Notifies a plugin when the watcher process will close so that all open resources can be closed too. If a Promise is returned, Rollup will wait for the Promise to resolve before closing the process. This hook cannot be used by output plugins.
load
Type: (id: string) => string | null | {code: string, map?: string | SourceMap, ast? : ESTree.Program, assertions?: {[key: string]: string} | null, meta?: {[plugin: string]: any} | null, moduleSideEffects?: boolean | "no-treeshake" | null, syntheticNamedExports?: boolean | string | null}
Kind: async, first
Previous Hook: resolveId or resolveDynamicImport where the loaded id was resolved. Additionally, this hook can be triggered at any time from plugin hooks by calling this.load to preload the module corresponding to an id.
Next Hook: transform to transform the loaded file if no cache was used, or there was no cached copy with the same code, otherwise shouldTransformCachedModule.
Defines a custom loader. Returning null defers to other load functions (and eventually the default behavior of loading from the file system). To prevent additional parsing overhead in case e.g. this hook already used this.parse to generate an AST for some reason, this hook can optionally return a { code, ast, map } object. The ast must be a standard ESTree AST with start and end properties for each node. If the transformation does not move code, you can preserve existing sourcemaps by setting map to null. Otherwise you might need to generate the source map. See the section on source code transformations.
If false is returned for moduleSideEffects and no other module imports anything from this module, then this module will not be included in the bundle even if the module would have side effects. If true is returned, Rollup will use its default algorithm to include all statements in the module that have side effects (such as modifying a global or exported variable). If "no-treeshake" is returned, treeshaking will be turned off for this module and it will also be included in one of the generated chunks even if it is empty. If null is returned or the flag is omitted, then moduleSideEffects will be determined by the first resolveId hook that resolved this module, the treeshake.moduleSideEffects option, or eventually default to true. The transform hook can override this.
assertions contain the import assertions that were used when this module was imported. At the moment, they do not influence rendering for bundled modules but rather serve documentation purposes. If null is returned or the flag is omitted, then assertions will be determined by the first resolveId hook that resolved this module, or the assertions present in the first import of this module. The transform hook can override this.
See synthetic named exports for the effect of the syntheticNamedExports option. If null is returned or the flag is omitted, then syntheticNamedExports will be determined by the first resolveId hook that resolved this module or eventually default to false. The transform hook can override this.
See custom module meta-data for how to use the meta option. If a meta object is returned by this hook, it will be merged shallowly with any meta object returned by the resolveId hook. If no hook returns a meta object it will default to an empty object. The transform hook can further add or replace properties of this object.
You can use this.getModuleInfo to find out the previous values of assertions, meta, moduleSideEffects and syntheticNamedExports inside this hook.
moduleParsed
Type: (moduleInfo: ModuleInfo) => void
Kind: async, parallel
Previous Hook: transform where the currently handled file was transformed.
Next Hook: resolveId and resolveDynamicImport to resolve all discovered static and dynamic imports in parallel if present, otherwise buildEnd.
This hook is called each time a module has been fully parsed by Rollup. See this.getModuleInfo for what information is passed to this hook.
In contrast to the transform hook, this hook is never cached and can be used to get information about both cached and other modules, including the final shape of the meta property, the code and the ast.
This hook will wait until all imports are resolved so that the information in moduleInfo.importedIds, moduleInfo.dynamicallyImportedIds, moduleInfo.importedIdResolutions, and moduleInfo.dynamicallyImportedIdResolutions is complete and accurate. Note however that information about importing modules may be incomplete as additional importers could be discovered later. If you need this information, use the buildEnd hook.
options
Type: (options: InputOptions) => InputOptions | null
Kind: async, sequential
Previous Hook: This is the first hook of the build phase.
Next Hook: buildStart
Replaces or manipulates the options object passed to rollup.rollup. Returning null does not replace anything. If you just need to read the options, it is recommended to use the buildStart hook as that hook has access to the options after the transformations from all options hooks have been taken into account.
This is the only hook that does not have access to most plugin context utility functions as it is run before rollup is fully configured.
resolveDynamicImport
Type: (specifier: string | ESTree.Node, importer: string, {assertions: {[key: string]: string}}) => string | false | null | {id: string, external?: boolean | "relative" | "absolute", assertions?: {[key: string]: string} | null, meta?: {[plugin: string]: any} | null, moduleSideEffects?: boolean | "no-treeshake" | null, syntheticNamedExports?: boolean | string | null}
Kind: async, first
Previous Hook: moduleParsed for the importing file.
Next Hook: load if the hook resolved with an id that has not yet been loaded, resolveId if the dynamic import contains a string and was not resolved by the hook, otherwise buildEnd.
Defines a custom resolver for dynamic imports. Returning false signals that the import should be kept as it is and not be passed to other resolvers thus making it external. Similar to the resolveId hook, you can also return an object to resolve the import to a different id while marking it as external at the same time.
assertions tells you which import assertions were present in the import. I.e. import("foo", {assert: {type: "json"}}) will pass along assertions: {type: "json"}.
In case a dynamic import is passed a string as argument, a string returned from this hook will be interpreted as an existing module id while returning null will defer to other resolvers and eventually to resolveId .
In case a dynamic import is not passed a string as argument, this hook gets access to the raw AST nodes to analyze and behaves slightly different in the following ways:
- If all plugins return
null, the import is treated asexternalwithout a warning. - If a string is returned, this string is not interpreted as a module id but is instead used as a replacement for the import argument. It is the responsibility of the plugin to make sure the generated code is valid.
- To resolve such an import to an existing module, you can still return an object
{id, external}.
Note that the return value of this hook will not be passed to resolveId afterwards; if you need access to the static resolution algorithm, you can use this.resolve(source, importer) on the plugin context.
resolveId
Type: (source: string, importer: string | undefined, options: {isEntry: boolean, assertions: {[key: string]: string}, custom?: {[plugin: string]: any}}) => string | false | null | {id: string, external?: boolean | "relative" | "absolute", assertions?: {[key: string]: string} | null, meta?: {[plugin: string]: any} | null, moduleSideEffects?: boolean | "no-treeshake" | null, syntheticNamedExports?: boolean | string | null}
Kind: async, first
Previous Hook: buildStart if we are resolving an entry point, moduleParsed if we are resolving an import, or as fallback for resolveDynamicImport. Additionally, this hook can be triggered during the build phase from plugin hooks by calling this.emitFile to emit an entry point or at any time by calling this.resolve to manually resolve an id.
Next Hook: load if the resolved id has not yet been loaded, otherwise buildEnd.
Defines a custom resolver. A resolver can be useful for e.g. locating third-party dependencies. Here source is the importee exactly as it is written in the import statement, i.e. for
js
import { foo } from '../bar.js'
the source will be "../bar.js".
The importer is the fully resolved id of the importing module. When resolving entry points, importer will usually be undefined. An exception here are entry points generated via this.emitFile as here, you can provide an importer argument.
For those cases, the isEntry option will tell you if we are resolving a user defined entry point, an emitted chunk, or if the isEntry parameter was provided for the this.resolve context function.
You can use this for instance as a mechanism to define custom proxy modules for entry points. The following plugin will proxy all entry points to inject a polyfill import.
js
// We prefix the polyfill id with \0 to tell other plugins not to try to load or
// transform it
const POLYFILL_ID = '\0polyfill'
const PROXY_SUFFIX = '?inject-polyfill-proxy'
function injectPolyfillPlugin() {
return {
name: 'inject-polyfill',
async resolveId(source, importer, options) {
if (source === POLYFILL_ID) {
// It is important that side effects are always respected for polyfills,
// otherwise using "treeshake.moduleSideEffects: false" may prevent the
// polyfill from being included.
return { id: POLYFILL_ID, moduleSideEffects: true }
}
if (options.isEntry) {
// Determine what the actual entry would have been. We need "skipSelf"
// to avoid an infinite loop.
const resolution = await this.resolve(source, importer, { skipSelf: true, ...options })
// If it cannot be resolved or is external, just return it so that
// Rollup can display an error
if (!resolution || resolution.external) return resolution
// In the load hook of the proxy, we need to know if the entry has a
// default export. There, however, we no longer have the full
// "resolution" object that may contain meta-data from other plugins
// that is only added on first load. Therefore we trigger loading here.
const moduleInfo = await this.load(resolution)
// We need to make sure side effects in the original entry point
// are respected even for treeshake.moduleSideEffects: false.
// "moduleSideEffects" is a writable property on ModuleInfo.
moduleInfo.moduleSideEffects = true
// It is important that the new entry does not start with \0 and
// has the same directory as the original one to not mess up
// relative external import generation. Also keeping the name and
// just adding a "?query" to the end ensures that preserveModules
// will generate the original entry name for this entry.
return `${resolution.id}${PROXY_SUFFIX}`
}
return null
},
load(id) {
if (id === POLYFILL_ID) {
// Replace with actual polyfill
return "console.log('polyfill');"
}
if (id.endsWith(PROXY_SUFFIX)) {
const entryId = id.slice(0, -PROXY_SUFFIX.length)
// We know ModuleInfo.hasDefaultExport is reliable because we awaited
// this.load in resolveId
const { hasDefaultExport } = this.getModuleInfo(entryId)
let code =
`import ${JSON.stringify(POLYFILL_ID)};` + `export * from ${JSON.stringify(entryId)};`
// Namespace reexports do not reexport default, so we need special
// handling here
if (hasDefaultExport) {
code += `export { default } from ${JSON.stringify(entryId)};`
}
return code
}
return null
}
}
}
assertions tells you which import assertions were present in the import. I.e. import "foo" assert {type: "json"} will pass along assertions: {type: "json"}.
Returning null defers to other resolveId functions and eventually the default resolution behavior. Returning false signals that source should be treated as an external module and not included in the bundle. If this happens for a relative import, the id will be renormalized the same way as when the external option is used.
If you return an object, then it is possible to resolve an import to a different id while excluding it from the bundle at the same time. This allows you to replace dependencies with external dependencies without the need for the user to mark them as "external" manually via the external option:
js
function externalizeDependencyPlugin() {
return {
name: 'externalize-dependency',
resolveId(source) {
if (source === 'my-dependency') {
return { id: 'my-dependency-develop', external: true }
}
return null
}
}
}
If external is true, then absolute ids will be converted to relative ids based on the user's choice for the makeAbsoluteExternalsRelative option. This choice can be overridden by passing either external: "relative" to always convert an absolute id to a relative id or external: "absolute" to keep it as an absolute id. When returning an object, relative external ids, i.e. ids starting with ./ or ../, will not be internally converted to an absolute id and converted back to a relative id in the output, but are instead included in the output unchanged. If you want relative ids to be renormalised and deduplicated instead, return an absolute file system location as id and choose external: "relative".
If false is returned for moduleSideEffects in the first hook that resolves a module id and no other module imports anything from this module, then this module will not be included even if the module would have side effects. If true is returned, Rollup will use its default algorithm to include all statements in the module that have side effects (such as modifying a global or exported variable). If "no-treeshake" is returned, treeshaking will be turned off for this module and it will also be included in one of the generated chunks even if it is empty. If null is returned or the flag is omitted, then moduleSideEffects will be determined by the treeshake.moduleSideEffects option or default to true. The load and transform hooks can override this.
If you return a value for assertions for an external module, this will determine how imports of this module will be rendered when generating "es" output. E.g. {id: "foo", external: true, assertions: {type: "json"}} will cause imports of this module appear as import "foo" assert {type: "json"}. If you do not pass a value, the value of the assertions input parameter will be used. Pass an empty object to remove any assertions. While assertions do not influence rendering for bundled modules, they still need to be consistent across all imports of a module, otherwise a warning is emitted. The load and transform hooks can override this.
See synthetic named exports for the effect of the syntheticNamedExports option. If null is returned or the flag is omitted, then syntheticNamedExports will default to false. The load and transform hooks can override this.
See custom module meta-data for how to use the meta option. If null is returned or the option is omitted, then meta will default to an empty object. The load and transform hooks can add or replace properties of this object.
Note that while resolveId will be called for each import of a module and can therefore resolve to the same id many times, values for external, assertions, meta, moduleSideEffects or syntheticNamedExports can only be set once before the module is loaded. The reason is that after this call, Rollup will continue with the load and transform hooks for that module that may override these values and should take precedence if they do so.
When triggering this hook from a plugin via this.resolve, it is possible to pass a custom options object to this hook. While this object will be passed unmodified, plugins should follow the convention of adding a custom property with an object where the keys correspond to the names of the plugins that the options are intended for. For details see custom resolver options.
In watch mode or when using the cache explicitly, the resolved imports of a cached module are also taken from the cache and not determined via the resolveId hook again. To prevent this, you can return true from the shouldTransformCachedModule hook for that module. This will remove the module and its import resolutions from cache and call transform and resolveId again.
shouldTransformCachedModule
Type: ({id: string, code: string, ast: ESTree.Program, resolvedSources: {[source: string]: ResolvedId}, assertions: {[key: string]: string}, meta: {[plugin: string]: any}, moduleSideEffects: boolean | "no-treeshake", syntheticNamedExports: boolean | string}) => boolean
Kind: async, first
Previous Hook: load where the cached file was loaded to compare its code with the cached version.
Next Hook: moduleParsed if no plugin returns true, otherwise transform.
If the Rollup cache is used (e.g. in watch mode or explicitly via the JavaScript API), Rollup will skip the transform hook of a module if after the load hook, the loaded code is identical to the code of the cached copy. To prevent this, discard the cached copy and instead transform a module, plugins can implement this hook and return true.
This hook can also be used to find out which modules were cached and access their cached meta information.
If a plugin does not return true, Rollup will trigger this hook for other plugins, otherwise all remaining plugins will be skipped.
transform
Type: (code: string, id: string) => string | null | {code?: string, map?: string | SourceMap, ast? : ESTree.Program, assertions?: {[key: string]: string} | null, meta?: {[plugin: string]: any} | null, moduleSideEffects?: boolean | "no-treeshake" | null, syntheticNamedExports?: boolean | string | null}
Kind: async, sequential
Previous Hook: load where the currently handled file was loaded. If caching is used and there was a cached copy of that module, shouldTransformCachedModule if a plugin returned true for that hook.
Next Hook: moduleParsed once the file has been processed and parsed.
Can be used to transform individual modules. To prevent additional parsing overhead in case e.g. this hook already used this.parse to generate an AST for some reason, this hook can optionally return a { code, ast, map } object. The ast must be a standard ESTree AST with start and end properties for each node. If the transformation does not move code, you can preserve existing sourcemaps by setting map to null. Otherwise you might need to generate the source map. See the section on source code transformations.
Note that in watch mode or when using the cache explicitly, the result of this hook is cached when rebuilding and the hook is only triggered again for a module id if either the code of the module has changed or a file has changed that was added via this.addWatchFile the last time the hook was triggered for this module.
In all other cases, the shouldTransformCachedModule hook is triggered instead, which gives access to the cached module. Returning true from shouldTransformCachedModule will remove the module from cache and instead call transform again.
You can also use the object form of the return value to configure additional properties of the module. Note that it's possible to return only properties and no code transformations.
If false is returned for moduleSideEffects and no other module imports anything from this module, then this module will not be included even if the module would have side effects.
If true is returned, Rollup will use its default algorithm to include all statements in the module that have side effects (such as modifying a global or exported variable).
If "no-treeshake" is returned, treeshaking will be turned off for this module and it will also be included in one of the generated chunks even if it is empty.
If null is returned or the flag is omitted, then moduleSideEffects will be determined by the load hook that loaded this module, the first resolveId hook that resolved this module, the treeshake.moduleSideEffects option, or eventually default to true.
assertions contain the import assertions that were used when this module was imported. At the moment, they do not influence rendering for bundled modules but rather serve documentation purposes. If null is returned or the flag is omitted, then assertions will be determined by the load hook that loaded this module, the first resolveId hook that resolved this module, or the assertions present in the first import of this module.
See synthetic named exports for the effect of the syntheticNamedExports option. If null is returned or the flag is omitted, then syntheticNamedExports will be determined by the load hook that loaded this module, the first resolveId hook that resolved this module, the treeshake.moduleSideEffects option, or eventually default to false.
See custom module meta-data for how to use the meta option. If null is returned or the option is omitted, then meta will be determined by the load hook that loaded this module, the first resolveId hook that resolved this module or eventually default to an empty object.
You can use this.getModuleInfo to find out the previous values of assertions, meta, moduleSideEffects and syntheticNamedExports inside this hook.
watchChange
Type: watchChange: (id: string, change: {event: 'create' | 'update' | 'delete'}) => void
Kind: async, parallel
Previous/Next Hook: This hook can be triggered at any time both during the build and the output generation phases. If that is the case, the current build will still proceed but a new build will be scheduled to start once the current build has completed, starting again with options.
Notifies a plugin whenever rollup has detected a change to a monitored file in --watch mode. If a Promise is returned, Rollup will wait for the Promise to resolve before scheduling another build. This hook cannot be used by output plugins. The second argument contains additional details of the change event.
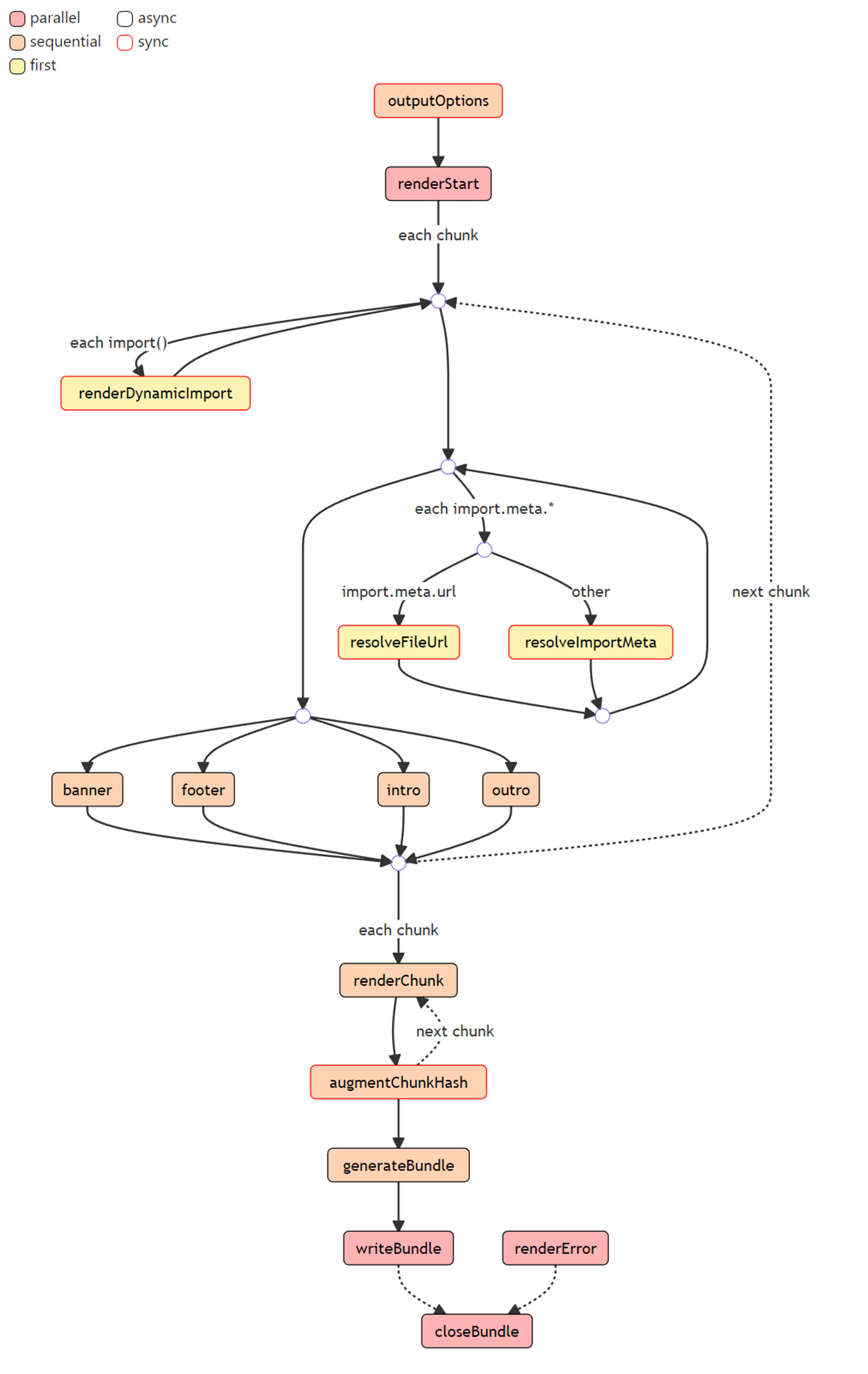
输出生成钩子函数
Output generation hooks can provide information about a generated bundle and modify a build once complete. They work the same way and have the same types as Build Hooks but are called separately for each call to bundle.generate(outputOptions) or bundle.write(outputOptions). Plugins that only use output generation hooks can also be passed in via the output options and therefore run only for certain outputs.
The first hook of the output generation phase is outputOptions, the last one is either generateBundle if the output was successfully generated via bundle.generate(...), writeBundle if the output was successfully generated via bundle.write(...), or renderError if an error occurred at any time during the output generation.

Additionally, closeBundle can be called as the very last hook, but it is the responsibility of the User to manually call bundle.close() to trigger this. The CLI will always make sure this is the case.
augmentChunkHash
Type: (chunkInfo: ChunkInfo) => string
Kind: sync, sequential
Previous Hook: renderChunk.
Next Hook: renderChunk if there are other chunks that still need to be processed, otherwise generateBundle.
Can be used to augment the hash of individual chunks. Called for each Rollup output chunk. Returning a falsy value will not modify the hash. Truthy values will be passed to hash.update. The chunkInfo is a reduced version of the one in generateBundle without code and map and using placeholders for hashes in file names.
The following plugin will invalidate the hash of chunk foo with the current timestamp:
js
function augmentWithDatePlugin() {
return {
name: 'augment-with-date',
augmentChunkHash(chunkInfo) {
if (chunkInfo.name === 'foo') {
return Date.now().toString()
}
}
}
}
banner
Type: string | ((chunk: ChunkInfo) => string)
Kind: async, sequential
Previous Hook: resolveFileUrl for each use of i and resolveImportMeta for all other accesses to i in the current chunk.
Next Hook: renderDynamicImport for each dynamic import expression in the next chunk if there is another one, otherwise renderChunk for the first chunk.
Cf. output.banner/output.footer.
closeBundle
Type: closeBundle: () => Promise<void> | void
Kind: async, parallel
Previous Hook: buildEnd if there was a build error, otherwise when bundle.close() is called, in which case this would be the last hook to be triggered.
Can be used to clean up any external service that may be running. Rollup's CLI will make sure this hook is called after each run, but it is the responsibility of users of the JavaScript API to manually call bundle.close() once they are done generating bundles. For that reason, any plugin relying on this feature should carefully mention this in its documentation.
If a plugin wants to retain resources across builds in watch mode, they can check for this.meta.watchMode in this hook and perform the necessary cleanup for watch mode in closeWatcher.
footer
Type: string | ((chunk: ChunkInfo) => string)
Kind: async, sequential
Previous Hook: resolveFileUrl for each use of i and resolveImportMeta for all other accesses to i in the current chunk.
Next Hook: renderDynamicImport for each dynamic import expression in the next chunk if there is another one, otherwise renderChunk for the first chunk.
Cf. output.banner/output.footer.
generateBundle
Type: (options: OutputOptions, bundle: { [fileName: string]: AssetInfo | ChunkInfo }, isWrite: boolean) => void
Kind: async, sequential
Previous Hook: augmentChunkHash.
Next Hook: writeBundle if the output was generated via bundle.write(...), otherwise this is the last hook of the output generation phase and may again be followed by outputOptions if another output is generated.
Called at the end of bundle.generate() or immediately before the files are written in bundle.write(). To modify the files after they have been written, use the writeBundle hook. bundle provides the full list of files being written or generated along with their details:
ts
type AssetInfo = {
fileName: string
name?: string
source: string | Uint8Array
type: 'asset'
}
type ChunkInfo = {
code: string
dynamicImports: string[]
exports: string[]
facadeModuleId: string | null
fileName: string
implicitlyLoadedBefore: string[]
imports: string[]
importedBindings: { [imported: string]: string[] }
isDynamicEntry: boolean
isEntry: boolean
isImplicitEntry: boolean
map: SourceMap | null
modules: {
[id: string]: {
renderedExports: string[]
removedExports: string[]
renderedLength: number
originalLength: number
code: string | null
}
}
moduleIds: string[]
name: string
referencedFiles: string[]
type: 'chunk'
}
You can prevent files from being emitted by deleting them from the bundle object in this hook. To emit additional files, use the this.emitFile plugin context function.
intro
Type: string | ((chunk: ChunkInfo) => string)
Kind: async, sequential
Previous Hook: resolveFileUrl for each use of i and resolveImportMeta for all other accesses to i in the current chunk.
Next Hook: renderDynamicImport for each dynamic import expression in the next chunk if there is another one, otherwise renderChunk for the first chunk.
Cf. output.intro/output.outro.
outputOptions
Type: (outputOptions: OutputOptions) => OutputOptions | null
Kind: sync, sequential
Previous Hook: buildEnd if this is the first time an output is generated, otherwise either generateBundle, writeBundle or renderError depending on the previously generated output. This is the first hook of the output generation phase.
Next Hook: renderStart.
Replaces or manipulates the output options object passed to bundle.generate() or bundle.write(). Returning null does not replace anything. If you just need to read the output options, it is recommended to use the renderStart hook as this hook has access to the output options after the transformations from all outputOptions hooks have been taken into account.
outro
Type: string | ((chunk: ChunkInfo) => string)
Kind: async, sequential
Previous Hook: resolveFileUrl for each use of i and resolveImportMeta for all other accesses to i in the current chunk.
Next Hook: renderDynamicImport for each dynamic import expression in the next chunk if there is another one, otherwise renderChunk for the first chunk.
Cf. output.intro/output.outro.
renderChunk
Type: (code: string, chunk: ChunkInfo, options: OutputOptions, meta: { chunks: {[id: string]: ChunkInfo} }) => string | { code: string, map: SourceMap } | null
Kind: async, sequential
Previous Hook: banner, footer, intro, outro of the last chunk.
Next Hook: augmentChunkHash.
Can be used to transform individual chunks. Called for each Rollup output chunk file. Returning null will apply no transformations. If you change code in this hook and want to support source maps, you need to return a map describing your changes, see the section on source code transformations.
chunk contains additional information about the chunk using the same ChunkInfo type as the generateBundle hook with the following differences:
codeandmapare not set. Instead, use thecodeparameter of this hook.- all referenced chunk file names that would contain hashes will contain hash placeholders instead. This includes
fileName,imports,importedBindings,dynamicImportsandimplicitlyLoadedBefore. When you use such a placeholder file name or part of it in the code returned from this hook, Rollup will replace the placeholder with the actual hash beforegenerateBundle, making sure the hash reflects the actual content of the final generated chunk including all referenced file hashes.
chunk is mutable and changes applied in this hook will propagate to other plugins and to the generated bundle. That means if you add or remove imports or exports in this hook, you should update imports, importedBindings and/or exports.
meta.chunks contains information about all the chunks Rollup is generating and gives you access to their ChunkInfo, again using placeholders for hashes. That means you can explore the entire chunk graph in this hook.
renderDynamicImport
Type: ({format: string, moduleId: string, targetModuleId: string | null, customResolution: string | null}) => {left: string, right: string} | null
Kind: sync, first
Previous Hook: renderStart if this is the first chunk, otherwise banner, footer, intro, outro of the previous chunk.
Next Hook: resolveFileUrl for each use of i and resolveImportMeta for all other accesses to i in the current chunk.
This hook provides fine-grained control over how dynamic imports are rendered by providing replacements for the code to the left (import() and right ()) of the argument of the import expression. Returning null defers to other hooks of this type and ultimately renders a format-specific default.
format is the rendered output format, moduleId the id of the module performing the dynamic import. If the import could be resolved to an internal or external id, then targetModuleId will be set to this id, otherwise it will be null. If the dynamic import contained a non-string expression that was resolved by a resolveDynamicImport hook to a replacement string, then customResolution will contain that string.
The following code will replace all dynamic imports with a custom handler, adding i as a second argument to allow the handler to resolve relative imports correctly:
js
function dynamicImportPolyfillPlugin() {
return {
name: 'dynamic-import-polyfill',
renderDynamicImport() {
return {
left: 'dynamicImportPolyfill(',
right: ', import.meta.url) '
}
}
}
}
// input
import('./lib.js')
// output
dynamicImportPolyfill('./lib.js', import.meta.url)
The next plugin will make sure all dynamic imports of esm-lib are marked as external and retained as import expressions to e.g. allow a CommonJS build to import an ES module in Node 13+, cf. how to import ES modules from CommonJS in the Node documentation.
js
function retainImportExpressionPlugin() {
return {
name: 'retain-import-expression',
resolveDynamicImport(specifier) {
if (specifier === 'esm-lib') return false
return null
},
renderDynamicImport({ targetModuleId }) {
if (targetModuleId === 'esm-lib') {
return {
left: 'import(',
right: ')'
}
}
}
}
}
Note that when this hook rewrites dynamic imports in non-ES formats, no interop code to make sure that e.g. the default export is available as .default is generated. It is the responsibility of the plugin to make sure the rewritten dynamic import returns a Promise that resolves to a proper namespace object.
renderError
Type: (error: Error) => void
Kind: async, parallel
Previous Hook: Any hook from renderStart to renderChunk.
Next Hook: If it is called, this is the last hook of the output generation phase and may again be followed by outputOptions if another output is generated.
Called when rollup encounters an error during bundle.generate() or bundle.write(). The error is passed to this hook. To get notified when generation completes successfully, use the generateBundle hook.
renderStart
Type: (outputOptions: OutputOptions, inputOptions: InputOptions) => void
Kind: async, parallel
Previous Hook: outputOptions
Next Hook: renderDynamicImport for each dynamic import expression in the first chunk.
Called initially each time bundle.generate() or bundle.write() is called. To get notified when generation has completed, use the generateBundle and renderError hooks. This is the recommended hook to use when you need access to the output options passed to bundle.generate() or bundle.write() as it takes the transformations by all outputOptions hooks into account and also contains the right default values for unset options. It also receives the input options passed to rollup.rollup() so that plugins that can be used as output plugins, i.e. plugins that only use generate phase hooks, can get access to them.
resolveFileUrl
Type: ({chunkId: string, fileName: string, format: string, moduleId: string, referenceId: string, relativePath: string}) => string | null
Kind: sync, first
Previous Hook: renderDynamicImport for each dynamic import expression in the current chunk
Next Hook: banner, footer, intro, outro in parallel for the current chunk.
Allows to customize how Rollup resolves URLs of files that were emitted by plugins via this.emitFile. By default, Rollup will generate code for i that should correctly generate absolute URLs of emitted files independent of the output format and the host system where the code is deployed.
For that, all formats except CommonJS and UMD assume that they run in a browser environment where URL and document are available. In case that fails or to generate more optimized code, this hook can be used to customize this behaviour. To do that, the following information is available:
chunkId: The id of the chunk this file is referenced from. If the chunk file name would contain a hash, this id will contain a placeholder instead. Rollup will replace this placeholder with the actual file name if it ends up in the generated code.fileName: The path and file name of the emitted file, relative tooutput.dirwithout a leading./. Again if this is a chunk that would have a hash in its name, it will contain a placeholder instead.format: The rendered output format.moduleId: The id of the original module this file is referenced from. Useful for conditionally resolving certain assets differently.referenceId: The reference id of the file.relativePath: The path and file name of the emitted file, relative to the chunk the file is referenced from. This will path will contain no leading./but may contain a leading../.
The following plugin will always resolve all files relative to the current document:
js
function resolveToDocumentPlugin() {
return {
name: 'resolve-to-document',
resolveFileUrl({ fileName }) {
return `new URL('${fileName}', document.baseURI).href`
}
}
}
resolveImportMeta
Type: (property: string | null, {chunkId: string, moduleId: string, format: string}) => string | null
Kind: sync, first
Previous Hook: renderDynamicImport for each dynamic import expression in the current chunk
Next Hook: banner, footer, intro, outro in parallel for the current chunk.
Allows to customize how Rollup handles i and i, in particular i. In ES modules, i is an object and i contains the URL of the current module, e.g. http://server.net/bundle.js for browsers or file:///path/to/bundle.js in Node.
By default for formats other than ES modules, Rollup replaces i with code that attempts to match this behaviour by returning the dynamic URL of the current chunk. Note that all formats except CommonJS and UMD assume that they run in a browser environment where URL and document are available. For other properties, i is replaced with undefined while i is replaced with an object containing a url property.
This behaviour can be changed—also for ES modules—via this hook. For each occurrence of i, this hook is called with the name of the property or null if i is accessed directly. For example, the following code will resolve i using the relative path of the original module to the current working directory and again resolve this path against the base URL of the current document at runtime:
js
function importMetaUrlCurrentModulePlugin() {
return {
name: 'import-meta-url-current-module',
resolveImportMeta(property, { moduleId }) {
if (property === 'url') {
return `new URL('${path.relative(process.cwd(), moduleId)}', document.baseURI).href`
}
return null
}
}
}
If the chunkId would contain a hash, it will contain a placeholder instead. If this placeholder ends up in the generated code, Rollup will replace it with the actual chunk hash.
writeBundle
Type: (options: OutputOptions, bundle: { [fileName: string]: AssetInfo | ChunkInfo }) => void
Kind: async, parallel
Previous Hook: generateBundle
Next Hook: If it is called, this is the last hook of the output generation phase and may again be followed by outputOptions if another output is generated.
Called only at the end of bundle.write() once all files have been written. Similar to the generateBundle hook, bundle provides the full list of files being written along with their details.
Plugin Context
A number of utility functions and informational bits can be accessed from within most hooks via this:
this.addWatchFile
Type: (id: string) => void
Adds additional files to be monitored in watch mode so that changes to these files will trigger rebuilds. id can be an absolute path to a file or directory or a path relative to the current working directory. This context function can only be used in hooks during the build phase, i.e. in buildStart, load, resolveId, and transform.
Note: Usually in watch mode to improve rebuild speed, the transform hook will only be triggered for a given module if its contents actually changed. Using this.addWatchFile from within the transform hook will make sure the transform hook is also reevaluated for this module if the watched file changes.
In general, it is recommended to use this.addWatchFile from within the hook that depends on the watched file.
this.emitFile
Type: (emittedFile: EmittedChunk | EmittedAsset) => string
Emits a new file that is included in the build output and returns a referenceId that can be used in various places to reference the emitted file. emittedFile can have one of two forms:
ts
type EmittedChunk = {
type: 'chunk'
id: string
name?: string
fileName?: string
implicitlyLoadedAfterOneOf?: string[]
importer?: string
preserveSignature?: 'strict' | 'allow-extension' | 'exports-only' | false
}
type EmittedAsset = {
type: 'asset'
name?: string
fileName?: string
source?: string | Uint8Array
}
In both cases, either a name or a fileName can be supplied. If a fileName is provided, it will be used unmodified as the name of the generated file, throwing an error if this causes a conflict. Otherwise if a name is supplied, this will be used as substitution for [name] in the corresponding output.chunkFileNames or output.assetFileNames pattern, possibly adding a unique number to the end of the file name to avoid conflicts. If neither a name nor fileName is supplied, a default name will be used.
You can reference the URL of an emitted file in any code returned by a load or transform plugin hook via i. See File URLs for more details and an example.
The generated code that replaces i can be customized via the resolveFileUrl plugin hook. You can also use this.getFileName(referenceId) to determine the file name as soon as it is available. If the file name is not set explicitly, then
- asset file names are available starting with the
renderStarthook. For assets that are emitted later, the file name will be available immediately after emitting the asset. - chunk file names that do not contain a hash are available as soon as chunks are created after the
renderStarthook. - if a chunk file name would contain a hash, using
getFileNamein any hook beforegenerateBundlewill return a name containing a placeholder instead of the actual name. If you use this file name or parts of it in a chunk you transform inrenderChunk, Rollup will replace the placeholder with the actual hash beforegenerateBundle, making sure the hash reflects the actual content of the final generated chunk including all referenced file hashes.
If the type is chunk, then this emits a new chunk with the given module id as entry point. To resolve it, the id will be passed through build hooks just like regular entry points, starting with resolveId. If an importer is provided, this acts as the second parameter of resolveId and is important to properly resolve relative paths. If it is not provided, paths will be resolved relative to the current working directory. If a value for preserveSignature is provided, this will override preserveEntrySignatures for this particular chunk.
This will not result in duplicate modules in the graph, instead if necessary, existing chunks will be split or a facade chunk with reexports will be created. Chunks with a specified fileName will always generate separate chunks while other emitted chunks may be deduplicated with existing chunks even if the name does not match. If such a chunk is not deduplicated, the output.chunkFileNames name pattern will be used.
By default, Rollup assumes that emitted chunks are executed independent of other entry points, possibly even before any other code is executed. This means that if an emitted chunk shares a dependency with an existing entry point, Rollup will create an additional chunk for dependencies that are shared between those entry points. Providing a non-empty array of module ids for implicitlyLoadedAfterOneOf will change that behaviour by giving Rollup additional information to prevent this in some cases. Those ids will be resolved the same way as the id property, respecting the importer property if it is provided. Rollup will now assume that the emitted chunk is only executed if at least one of the entry points that lead to one of the ids in implicitlyLoadedAfterOneOf being loaded has already been executed, creating the same chunks as if the newly emitted chunk was only reachable via dynamic import from the modules in implicitlyLoadedAfterOneOf. Here is an example that uses this to create a simple HTML file with several scripts, creating optimized chunks to respect their execution order:
js
// rollup.config.js
function generateHtmlPlugin() {
let ref1, ref2, ref3
return {
name: 'generate-html',
buildStart() {
ref1 = this.emitFile({
type: 'chunk',
id: 'src/entry1'
})
ref2 = this.emitFile({
type: 'chunk',
id: 'src/entry2',
implicitlyLoadedAfterOneOf: ['src/entry1']
})
ref3 = this.emitFile({
type: 'chunk',
id: 'src/entry3',
implicitlyLoadedAfterOneOf: ['src/entry2']
})
},
generateBundle() {
this.emitFile({
type: 'asset',
fileName: 'index.html',
source: `
<!DOCTYPE html>
<html>
<head>
<meta charset="UTF-8">
<title>Title</title>
</head>
<body>
<script src="${this.getFileName(ref1)}" type="module"></script>
<script src="${this.getFileName(ref2)}" type="module"></script>
<script src="${this.getFileName(ref3)}" type="module"></script>
</body>
</html>`
})
}
}
}
export default {
input: [],
preserveEntrySignatures: false,
plugins: [generateHtmlPlugin()],
output: {
format: 'es',
dir: 'dist'
}
}
If there are no dynamic imports, this will create exactly three chunks where the first chunk contains all dependencies of src/entry1, the second chunk contains only the dependencies of src/entry2 that are not contained in the first chunk, importing those from the first chunk, and again the same for the third chunk.
Note that even though any module id can be used in implicitlyLoadedAfterOneOf, Rollup will throw an error if such an id cannot be uniquely associated with a chunk, e.g. because the id cannot be reached implicitly or explicitly from the existing static entry points, or because the file is completely tree-shaken. Using only entry points, either defined by the user or of previously emitted chunks, will always work, though.
If the type is asset, then this emits an arbitrary new file with the given source as content. It is possible to defer setting the source via this.setAssetSource(referenceId, source) to a later time to be able to reference a file during the build phase while setting the source separately for each output during the generate phase. Assets with a specified fileName will always generate separate files while other emitted assets may be deduplicated with existing assets if they have the same string source even if the name does not match. If the source is not a string but a typed array or Buffer, no deduplication will occur for performance reasons. If an asset without a fileName is not deduplicated, the output.assetFileNames name pattern will be used.
this.error
Type: (error: string | Error, position?: number | { column: number; line: number }) => never
Structurally equivalent to this.warn, except that it will also abort the bundling process.
this.getCombinedSourcemap
Type: () => SourceMap
Get the combined source maps of all previous plugins. This context function can only be used in the transform plugin hook.
this.getFileName
Type: (referenceId: string) => string
Get the file name of a chunk or asset that has been emitted via this.emitFile. The file name will be relative to outputOptions.dir.
this.getModuleIds
Type: () => IterableIterator<string>
Returns an Iterator that gives access to all module ids in the current graph. It can be iterated via
js
for (const moduleId of this.getModuleIds()) {
/* ... */
}
or converted into an Array via Array.from(this.getModuleIds()).
this.getModuleInfo
Type: (moduleId: string) => (ModuleInfo | null)
Returns additional information about the module in question in the form
ts
type ModuleInfo = {
id: string // the id of the module, for convenience
code: string | null // the source code of the module, `null` if external or not yet available
ast: ESTree.Program // the parsed abstract syntax tree if available
hasDefaultExport: boolean | null // is there a default export, `null` if external or not yet available
isEntry: boolean // is this a user- or plugin-defined entry point
isExternal: boolean // for external modules that are referenced but not included in the graph
isIncluded: boolean | null // is the module included after tree-shaking, `null` if external or not yet available
importedIds: string[] // the module ids statically imported by this module
importedIdResolutions: ResolvedId[] // how statically imported ids were resolved, for use with this.load
importers: string[] // the ids of all modules that statically import this module
dynamicallyImportedIds: string[] // the module ids imported by this module via dynamic import()
dynamicallyImportedIdResolutions: ResolvedId[] // how ids imported via dynamic import() were resolved
dynamicImporters: string[] // the ids of all modules that import this module via dynamic import()
implicitlyLoadedAfterOneOf: string[] // implicit relationships, declared via this.emitFile
implicitlyLoadedBefore: string[] // implicit relationships, declared via this.emitFile
assertions: { [key: string]: string } // import assertions for this module
meta: { [plugin: string]: any } // custom module meta-data
moduleSideEffects: boolean | 'no-treeshake' // are imports of this module included if nothing is imported from it
syntheticNamedExports: boolean | string // final value of synthetic named exports
}
type ResolvedId = {
id: string // the id of the imported module
external: boolean | 'absolute' // is this module external, "absolute" means it will not be rendered as relative in the module
assertions: { [key: string]: string } // import assertions for this import
meta: { [plugin: string]: any } // custom module meta-data when resolving the module
moduleSideEffects: boolean | 'no-treeshake' // are side effects of the module observed, is tree-shaking enabled
syntheticNamedExports: boolean | string // does the module allow importing non-existing named exports
}
During the build, this object represents currently available information about the module which may be inaccurate before the buildEnd hook:
idandisExternalwill never change.code,astandhasDefaultExportare only available after parsing, i.e. in themoduleParsedhook or after awaitingthis.load. At that point, they will no longer change.- if
isEntryistrue, it will no longer change. It is however possible for modules to become entry points after they are parsed, either viathis.emitFileor because a plugin inspects a potential entry point viathis.loadin theresolveIdhook when resolving an entry point. Therefore, it is not recommended relying on this flag in thetransformhook. It will no longer change afterbuildEnd. - Similarly,
implicitlyLoadedAfterOneOfcan receive additional entries at any time beforebuildEndviathis.emitFile. importers,dynamicImportersandimplicitlyLoadedBeforewill start as empty arrays, which receive additional entries as new importers and implicit dependents are discovered. They will no longer change afterbuildEnd.isIncludedis only available afterbuildEnd, at which point it will no longer change.importedIds,importedIdResolutions,dynamicallyImportedIdsanddynamicallyImportedIdResolutionsare available when a module has been parsed and its dependencies have been resolved. This is the case in themoduleParsedhook or after awaitingthis.loadwith theresolveDependenciesflag. At that point, they will no longer change.assertions,meta,moduleSideEffectsandsyntheticNamedExportscan be changed byloadandtransformhooks. Moreover, while most properties are read-only, these properties are writable and changes will be picked up if they occur before thebuildEndhook is triggered.metaitself should not be overwritten, but it is ok to mutate its properties at any time to store meta information about a module. The advantage of doing this instead of keeping state in a plugin is thatmetais persisted to and restored from the cache if it is used, e.g. when using watch mode from the CLI.
Returns null if the module id cannot be found.
this.getWatchFiles
Type: () => string[]
Get ids of the files which has been watched previously. Include both files added by plugins with this.addWatchFile and files added implicitly by rollup during the build.
this.load
Type: ({id: string, resolveDependencies?: boolean, assertions?: {[key: string]: string} | null, meta?: {[plugin: string]: any} | null, moduleSideEffects?: boolean | "no-treeshake" | null, syntheticNamedExports?: boolean | string | null}) => Promise<ModuleInfo>
Loads and parses the module corresponding to the given id, attaching additional meta information to the module if provided. This will trigger the same load, transform and moduleParsed hooks that would be triggered if the module were imported by another module.
This allows you to inspect the final content of modules before deciding how to resolve them in the resolveId hook and e.g. resolve to a proxy module instead. If the module becomes part of the graph later, there is no additional overhead from using this context function as the module will not be parsed again. The signature allows you to directly pass the return value of this.resolve to this function as long as it is neither null nor external.
The returned Promise will resolve once the module has been fully transformed and parsed but before any imports have been resolved. That means that the resulting ModuleInfo will have empty importedIds, dynamicallyImportedIds, importedIdResolutions and dynamicallyImportedIdResolutions. This helps to avoid deadlock situations when awaiting this.load in a resolveId hook. If you are interested in importedIds and dynamicallyImportedIds, you can either implement a moduleParsed hook or pass the resolveDependencies flag, which will make the Promise returned by this.load wait until all dependency ids have been resolved.
Note that with regard to the assertions, meta, moduleSideEffects and syntheticNamedExports options, the same restrictions apply as for the resolveId hook: Their values only have an effect if the module has not been loaded yet. Thus, it is very important to use this.resolve first to find out if any plugins want to set special values for these options in their resolveId hook, and pass these options on to this.load if appropriate. The example below showcases how this can be handled to add a proxy module for modules containing a special code comment. Note the special handling for re-exporting the default export:
js
export default function addProxyPlugin() {
return {
async resolveId(source, importer, options) {
if (importer?.endsWith('?proxy')) {
// Do not proxy ids used in proxies
return null
}
// We make sure to pass on any resolveId options to this.resolve to get the module id
const resolution = await this.resolve(source, importer, { skipSelf: true, ...options })
// We can only pre-load existing and non-external ids
if (resolution && !resolution.external) {
// we pass on the entire resolution information
const moduleInfo = await this.load(resolution)
if (moduleInfo.code.includes('/* use proxy */')) {
return `${resolution.id}?proxy`
}
}
// As we already fully resolved the module, there is no reason to resolve it again
return resolution
},
load(id) {
if (id.endsWith('?proxy')) {
const importee = id.slice(0, -'?proxy'.length)
// Note that namespace reexports do not reexport default exports
let code = `console.log('proxy for ${importee}'); export * from ${JSON.stringify(
importee
)};`
// We know that while resolving the proxy, importee was already fully
// loaded and parsed, so we can rely on hasDefaultExport
if (this.getModuleInfo(importee).hasDefaultExport) {
code += `export { default } from ${JSON.stringify(importee)};`
}
return code
}
return null
}
}
}
If the module was already loaded, this.load will just wait for the parsing to complete and then return its module information. If the module was not yet imported by another module, it will not automatically trigger loading other modules imported by this module. Instead, static and dynamic dependencies will only be loaded once this module has actually been imported at least once.
While it is safe to use this.load in a resolveId hook, you should be very careful when awaiting it in a load or transform hook. If there are cyclic dependencies in the module graph, this can easily lead to a deadlock, so any plugin needs to manually take care to avoid waiting for this.load inside the load or transform of the any module that is in a cycle with the loaded module.
Here is another, more elaborate example where we scan entire dependency sub-graphs via the resolveDependencies option and repeated calls to this.load. We use a Set of handled module ids to handle cyclic dependencies. The goal of the plugin is to add a log to each dynamically imported chunk that just lists all modules in the chunk. While this is just a toy example, the technique could be used to e.g. create a single style tag for all CSS imported in the sub-graph.
js
// The leading \0 instructs other plugins not to try to resolve, load or
// transform our proxy modules
const DYNAMIC_IMPORT_PROXY_PREFIX = '\0dynamic-import:'
export default function dynamicChunkLogsPlugin() {
return {
name: 'dynamic-chunk-logs',
async resolveDynamicImport(specifier, importer) {
// Ignore non-static targets
if (!(typeof specifier === 'string')) return
// Get the id and initial meta information of the import target
const resolved = await this.resolve(specifier, importer)
// Ignore external targets. Explicit externals have the "external"
// property while unresolved imports are "null".
if (resolved && !resolved.external) {
// We trigger loading the module without waiting for it here
// because meta information attached by resolveId hooks, that may
// be contained in "resolved" and that plugins like "commonjs" may
// depend upon, is only attached to a module the first time it is
// loaded.
// This ensures that this meta information is not lost when we later
// use "this.load" again in the load hook with just the module id.
this.load(resolved)
return `${DYNAMIC_IMPORT_PROXY_PREFIX}${resolved.id}`
}
},
async load(id) {
// Ignore all files except our dynamic import proxies
if (!id.startsWith('\0dynamic-import:')) return null
const actualId = id.slice(DYNAMIC_IMPORT_PROXY_PREFIX.length)
// To allow loading modules in parallel while keeping complexity low,
// we do not directly await each "this.load" call but put their
// promises into an array where we await them via an async for loop.
const moduleInfoPromises = [this.load({ id: actualId, resolveDependencies: true })]
// We track each loaded dependency here so that we do not load a file
// twice and also do not get stuck when there are circular
// dependencies.
const dependencies = new Set([actualId])
// "importedIdResolutions" tracks the objects created by resolveId
// hooks. We are using those instead of "importedIds" so that again,
// important meta information is not lost.
for await (const { importedIdResolutions } of moduleInfoPromises) {
for (const resolved of importedIdResolutions) {
if (!dependencies.has(resolved.id)) {
dependencies.add(resolved.id)
moduleInfoPromises.push(this.load({ ...resolved, resolveDependencies: true }))
}
}
}
// We log all modules in a dynamic chunk when it is loaded.
let code = `console.log([${[...dependencies]
.map(JSON.stringify)
.join(', ')}]); export * from ${JSON.stringify(actualId)};`
// Namespace reexports do not reexport default exports, which is why
// we reexport it manually if it exists
if (this.getModuleInfo(actualId).hasDefaultExport) {
code += `export { default } from ${JSON.stringify(actualId)};`
}
return code
}
}
}
this.meta
Type: {rollupVersion: string, watchMode: boolean}
An object containing potentially useful Rollup metadata:
rollupVersion: The currently running version of Rollup as define inpackage.json.watchMode:trueif Rollup was started viarollup.watch(...)or from the command line with--watch,falseotherwise.
meta is the only context property accessible from the options hook.
this.parse
Type: (code: string, acornOptions?: AcornOptions) => ESTree.Program
Use Rollup's internal acorn instance to parse code to an AST.
this.resolve
Type: (source: string, importer?: string, options?: {skipSelf?: boolean, isEntry?: boolean, assertions?: {[key: string]: string}, custom?: {[plugin: string]: any}}) => Promise<{id: string, external: boolean | "absolute", assertions: {[key: string]: string}, meta: {[plugin: string]: any} | null, moduleSideEffects: boolean | "no-treeshake", syntheticNamedExports: boolean | string>
Resolve imports to module ids (i.e. file names) using the same plugins that Rollup uses, and determine if an import should be external. If null is returned, the import could not be resolved by Rollup or any plugin but was not explicitly marked as external by the user. If an absolute external id is returned that should remain absolute in the output either via the makeAbsoluteExternalsRelative option or by explicit plugin choice in the resolveId hook, external will be "absolute" instead of true.
If you pass skipSelf: true, then the resolveId hook of the plugin from which this.resolve is called will be skipped when resolving. When other plugins themselves also call this.resolve in their resolveId hooks with the exact same source and importer while handling the original this.resolve call, then the resolveId hook of the original plugin will be skipped for those calls as well. The rationale here is that the plugin already stated that it "does not know" how to resolve this particular combination of source and importer at this point in time. If you do not want this behaviour, do not use skipSelf but implement your own infinite loop prevention mechanism if necessary.
You can also pass an object of plugin-specific options via the custom option, see custom resolver options for details.
The value for isEntry you pass here will be passed along to the resolveId hooks handling this call, otherwise false will be passed if there is an importer and true if there is not.
If you pass an object for assertions, it will simulate resolving an import with an assertion, e.g. assertions: {type: "json"} simulates resolving import "foo" assert {type: "json"}. This will be passed to any resolveId hooks handling this call and may ultimately become part of the returned object.
When calling this function from a resolveId hook, you should always check if it makes sense for you to pass along the isEntry, custom and assertions options.
this.setAssetSource
Type: (referenceId: string, source: string | Uint8Array) => void
Set the deferred source of an asset. Note that you can also pass a Node Buffer as source as it is a sub-class of Uint8Array.
this.warn
Type: (warning: string | RollupWarning, position?: number | { column: number; line: number }) => void
Using this method will queue warnings for a build. These warnings will be printed by the CLI just like internally generated warnings (except with the plugin name), or captured by custom onwarn handlers.
The warning argument can be a string or an object with (at minimum) a message property:
js
this.warn('hmm...')
// is equivalent to
this.warn({ message: 'hmm...' })
Use the second form if you need to add additional properties to your warning object. Rollup will augment the warning object with a plugin property containing the plugin name, code (PLUGIN_WARNING) and id (the file being transformed) properties.
The position argument is a character index where the warning was raised. If present, Rollup will augment the warning object with pos, loc (a standard { file, line, column } object) and frame (a snippet of code showing the error).
Deprecated Context Functions
☢️ These context utility functions have been deprecated and may be removed in a future Rollup version.
this.moduleIds: IterableIterator<string>- Usethis.getModuleIds- AnIteratorthat gives access to all module ids in the current graph. It can be iterated viajsfor (const moduleId of this.moduleIds) { /* ... */ }or converted into an Array via
Array.from(this.moduleIds).
File URLs
To reference a file URL reference from within JS code, use the i replacement. This will generate code that depends on the output format and generates a URL that points to the emitted file in the target environment. Note that all formats except CommonJS and UMD assume that they run in a browser environment where URL and document are available.
The following example will detect imports of .svg files, emit the imported files as assets, and return their URLs to be used e.g. as the src attribute of an img tag:
js
function svgResolverPlugin() {
return {
name: 'svg-resolver',
resolveId(source, importer) {
if (source.endsWith('.svg')) {
return path.resolve(path.dirname(importer), source)
}
},
load(id) {
if (id.endsWith('.svg')) {
const referenceId = this.emitFile({
type: 'asset',
name: path.basename(id),
source: fs.readFileSync(id)
})
return `export default import.meta.ROLLUP_FILE_URL_ ${referenceId};`
}
}
}
}
Usage:
js
import logo from '../images/logo.svg'
const image = document.createElement('img')
image.src = logo
document.body.appendChild(image)
Similar to assets, emitted chunks can be referenced from within JS code via i as well.
The following example will detect imports prefixed with register-paint-worklet: and generate the necessary code and separate chunk to generate a CSS paint worklet. Note that this will only work in modern browsers and will only work if the output format is set to es.
js
const REGISTER_WORKLET = 'register-paint-worklet:'
function registerPaintWorkletPlugin() {
return {
name: 'register-paint-worklet',
load(id) {
if (id.startsWith(REGISTER_WORKLET)) {
return `CSS.paintWorklet.addModule(import.meta.ROLLUP_FILE_URL_ ${this.emitFile({
type: 'chunk',
id: id.slice(REGISTER_WORKLET.length)
})});`
}
},
resolveId(source, importer) {
// We remove the prefix, resolve everything to absolute ids and add the prefix again
// This makes sure that you can use relative imports to define worklets
if (source.startsWith(REGISTER_WORKLET)) {
return this.resolve(source.slice(REGISTER_WORKLET.length), importer).then(
resolvedId => REGISTER_WORKLET + resolvedId.id
)
}
return null
}
}
}
Usage:
js
// main.js
import 'register-paint-worklet:./worklet.js'
import { color, size } from './config.js'
document.body.innerHTML += `<h1 style="background-image: paint(vertical-lines);">color: ${color}, size: ${size}</h1>`
// worklet.js
import { color, size } from './config.js'
registerPaint(
'vertical-lines',
class {
paint(ctx, geom) {
for (let x = 0; x < geom.width / size; x++) {
ctx.beginPath()
ctx.fillStyle = color
ctx.rect(x * size, 0, 2, geom.height)
ctx.fill()
}
}
}
)
// config.js
export const color = 'greenyellow'
export const size = 6
If you build this code, both the main chunk and the worklet will share the code from config.js via a shared chunk. This enables us to make use of the browser cache to reduce transmitted data and speed up loading the worklet.
Transformers
Transformer plugins (i.e. those that return a transform function for e.g. transpiling non-JS files) should support options.include and options.exclude, both of which can be a minimatch pattern or an array of minimatch patterns. If options.include is omitted or of zero length, files should be included by default; otherwise they should only be included if the ID matches one of the patterns.
The transform hook, if returning an object, can also include an ast property. Only use this feature if you know what you're doing. Note that only the last AST in a chain of transforms will be used (and if there are transforms, any ASTs generated by the load hook will be discarded for the transformed modules.)
Example Transformer
(Use @rollup/pluginutils for commonly needed functions, and to implement a transformer in the recommended manner.)
js
import { createFilter } from '@rollup/pluginutils'
function transformCodePlugin(options = {}) {
const filter = createFilter(options.include, options.exclude)
return {
name: 'transform-code',
transform(code, id) {
if (!filter(id)) return
// proceed with the transformation...
return {
code: generatedCode,
map: generatedSourceMap
}
}
}
}
Source Code Transformations
If a plugin transforms source code, it should generate a sourcemap automatically, unless there's a specific sourceMap: false option. Rollup only cares about the mappings property (everything else is handled automatically). magic-string provides a simple way to generate such a map for elementary transformations like adding or removing code snippets.
If it doesn't make sense to generate a sourcemap, (e.g. rollup-plugin-string), return an empty sourcemap:
js
return {
code: transformedCode,
map: { mappings: '' }
}
If the transformation does not move code, you can preserve existing sourcemaps by returning null:
js
return {
code: transformedCode,
map: null
}
If you create a plugin that you think would be useful to others, please publish it to NPM and add submit it to github.com/rollup/awesome!
Synthetic named exports
It is possible to designate a fallback export for missing exports by setting the syntheticNamedExports option for a module in the resolveId, load or transform hook. If a string value is used for syntheticNamedExports, this module will fallback the resolution of any missing named exports to properties of the named export of the given name:
dep.js: ({syntheticNamedExports: '__synthetic'})
js
export const foo = 'explicit'
export const __synthetic = {
foo: 'foo',
bar: 'bar'
}
main.js:
js
import { foo, bar, baz, __synthetic } from './dep.js'
// logs "explicit" as non-synthetic exports take precedence
console.log(foo)
// logs "bar", picking the property from __synthetic
console.log(bar)
// logs "undefined"
console.log(baz)
// logs "{foo:'foo',bar:'bar'}"
console.log(__synthetic)
When used as an entry point, only explicit exports will be exposed. The synthetic fallback export, i.e. __synthetic in the example, will not be exposed for string values of syntheticNamedExports. However if the value is true, the default export will be exposed. This is the only notable difference between syntheticNamedExports: true and syntheticNamedExports: 'default'.
Inter-plugin communication
At some point when using many dedicated plugins, there may be the need for unrelated plugins to be able to exchange information during the build. There are several mechanisms through which Rollup makes this possible.
Custom resolver options
Assume you have a plugin that should resolve an import to different ids depending on how the import was generated by another plugin. One way to achieve this would be to rewrite the import to use special proxy ids, e.g. a transpiled import via require("foo") in a CommonJS file could become a regular import with a special id import "foo?require=true" so that a resolver plugin knows this.
The problem here, however, is that this proxy id may or may not cause unintended side effects when passed to other resolvers because it does not really correspond to a file. Moreover, if the id is created by plugin A and the resolution happens in plugin B, it creates a dependency between these plugins so that A is not usable without B.
Custom resolver option offer a solution here by allowing to pass additional options for plugins when manually resolving a module via this resolve. This happens without changing the id and thus without impairing the ability for other plugins to resolve the module correctly if the intended target plugin is not present.
js
function requestingPlugin() {
return {
name: 'requesting',
async buildStart() {
const resolution = await this.resolve('foo', undefined, {
custom: { resolving: { specialResolution: true } }
})
console.log(resolution.id) // "special"
}
}
}
function resolvingPlugin() {
return {
name: 'resolving',
resolveId(id, importer, { custom }) {
if (custom.resolving?.specialResolution) {
return 'special'
}
return null
}
}
}
Note the convention that custom options should be added using a property corresponding to the plugin name of the resolving plugin. It is responsibility of the resolving plugin to specify which options it respects.
Custom module meta-data
Plugins can annotate modules with custom meta-data which can be set by themselves and other plugins via the resolveId, load, and transform hooks and accessed via this.getModuleInfo, this.load and the moduleParsed hook. This meta-data should always be JSON.stringifyable and will be persisted in the cache e.g. in watch mode.
js
function annotatingPlugin() {
return {
name: 'annotating',
transform(code, id) {
if (thisModuleIsSpecial(code, id)) {
return { meta: { annotating: { special: true } } }
}
}
}
}
function readingPlugin() {
let parentApi
return {
name: 'reading',
buildEnd() {
const specialModules = Array.from(this.getModuleIds()).filter(
id => this.getModuleInfo(id).meta.annotating?.special
)
// do something with this list
}
}
}
Note the convention that plugins that add or modify data should use a property corresponding to the plugin name, in this case annotating. On the other hand, any plugin can read all meta-data from other plugins via this.getModuleInfo.
If several plugins add meta-data or meta-data is added in different hooks, then these meta objects will be merged shallowly. That means if plugin first adds {meta: {first: {resolved: "first"}}} in the resolveId hook and {meta: {first: {loaded: "first"}}} in the load hook while plugin second adds {meta: {second: {transformed: "second"}}} in the transform hook, then the resulting meta object will be {first: {loaded: "first"}, second: {transformed: "second"}}. Here the result of the resolveId hook will be overwritten by the result of the load hook as the plugin was both storing them under its first top-level property. The transform data of the other plugin on the other hand will be placed next to it.
The meta object of a module is created as soon as Rollup starts loading a module and is updated for each lifecycle hook of the module. If you store a reference to this object, you can also update it manually. To access the meta object of a module that has not been loaded yet, you can trigger its creation and loading the module via this.load:
js
function plugin() {
return {
name: 'test',
buildStart() {
// trigger loading a module. We could also pass an initial "meta" object
// here, but it would be ignored if the module was already loaded via
// other means
this.load({ id: 'my-id' })
// the module info is now available, we do not need to await this.load
const meta = this.getModuleInfo('my-id').meta
// we can also modify meta manually now
meta.test = { some: 'data' }
}
}
}
Direct plugin communication
For any other kind of inter-plugin communication, we recommend the pattern below. Note that api will never conflict with any upcoming plugin hooks.
js
function parentPlugin() {
return {
name: 'parent',
api: {
//...methods and properties exposed for other plugins
doSomething(...args) {
// do something interesting
}
}
// ...plugin hooks
}
}
function dependentPlugin() {
let parentApi
return {
name: 'dependent',
buildStart({ plugins }) {
const parentName = 'parent'
const parentPlugin = plugins.find(plugin => plugin.name === parentName)
if (!parentPlugin) {
// or handle this silently if it is optional
throw new Error(`This plugin depends on the "${parentName}" plugin.`)
}
// now you can access the API methods in subsequent hooks
parentApi = parentPlugin.api
},
transform(code, id) {
if (thereIsAReasonToDoSomething(id)) {
parentApi.doSomething(id)
}
}
}
}